小程序开发技术知识分享
百分百努力只为您十分满意 | 咨询热线:18910030680(微信同号)
【iOS系统】分享至社交圈后,ios手机会先指引跳转到APPStore ,再检测用户是否安装手百APP:
1、已安装手百APP:直接从APPStore打开手百进入小程序
2、没安装手百APP:需先安装手百APP再打开手百进入小程序
【安卓系统】分享至社交圈后,安卓手机会检测用户是否安装手百APP:
1、已安装手百APP:会指引打开浏览器再打开手百进入小程序;
2、没安装手百APP:需先安装手百APP,再打开手百APP进入小程序。
二、关于申请注册小程序
Q1:小程序如何入驻申请,需要填写提交什么内容,是否有详细的流程指南?
1、入驻入口:打开智能小程序首页右上方点击入驻申请
2、查看入驻指南后填写内容。
注:选填内容建议全部填写,有助于提高您的通过率。
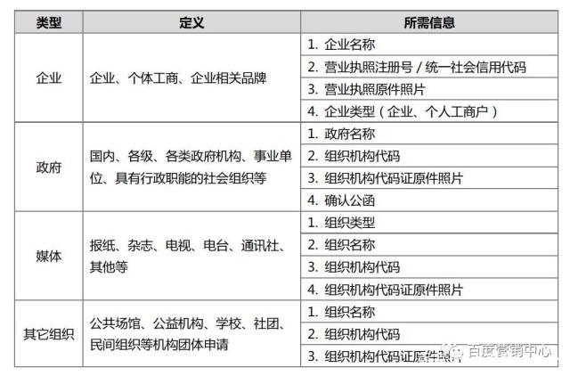
Q2:注册百度智能小程序支持主体类型有哪些?
媒体、企业、政府、其他组织四种主体类型。不支持个人开发者。
Q3:注册百度智能小程序,主体信息登记有哪些?
不同类型的开发者所需的登记信息:包括主体信息、超级管理员信息两部分。主体信息内容如下表;超级管理员信息登记超级管理员身份证姓名、身份证号码并验证手机号。
主体信息及超级管理员信息提交后不支持更换。主体信息审核不通过仅支持5次。

Q4:智能小程序禁入行业品类包括哪些?